1D bratu equation from (Kan2022-ko)[@cite]
Necessary packages
using Ariadne, Krylov
using KrylovPreconditioners
using SparseArrays, LinearAlgebra
using CairoMakie1D Bratu equations
\[y′′ + λ * exp(y) = 0\]
F(u) = 0
function bratu!(res, y, (Δx, λ))
N = length(y)
for i in 1:N
y_l = i == 1 ? zero(eltype(y)) : y[i - 1]
y_r = i == N ? zero(eltype(y)) : y[i + 1]
y′′ = (y_r - 2y[i] + y_l) / Δx^2
res[i] = y′′ + λ * exp(y[i]) # = 0
end
return nothing
end
function bratu(y, p)
res = similar(y)
bratu!(res, y, p)
return res
endbratu (generic function with 1 method)Reference solution
function true_sol_bratu(x)
# for λ = 3.51382, 2nd sol θ = 4.8057
θ = 4.79173
return -2 * log(cosh(θ * (x - 0.5) / 2) / (cosh(θ / 4)))
endtrue_sol_bratu (generic function with 1 method)Choice of parameters
const N = 10_000
const λ = 3.51382
const dx = 1 / (N + 1) # Grid-spacing9.999000099990002e-5Domain and Initial condition
x = LinRange(0.0 + dx, 1.0 - dx, N)
u₀ = sin.(x .* π)
lines(x, u₀, label = "Initial guess")
Reference solution evaluated over domain
reference = true_sol_bratu.(x)
fig, ax = lines(x, u₀, label = "Initial guess")
lines!(ax, x, reference, label = "Reference solution")
axislegend(ax, position = :cb)
fig
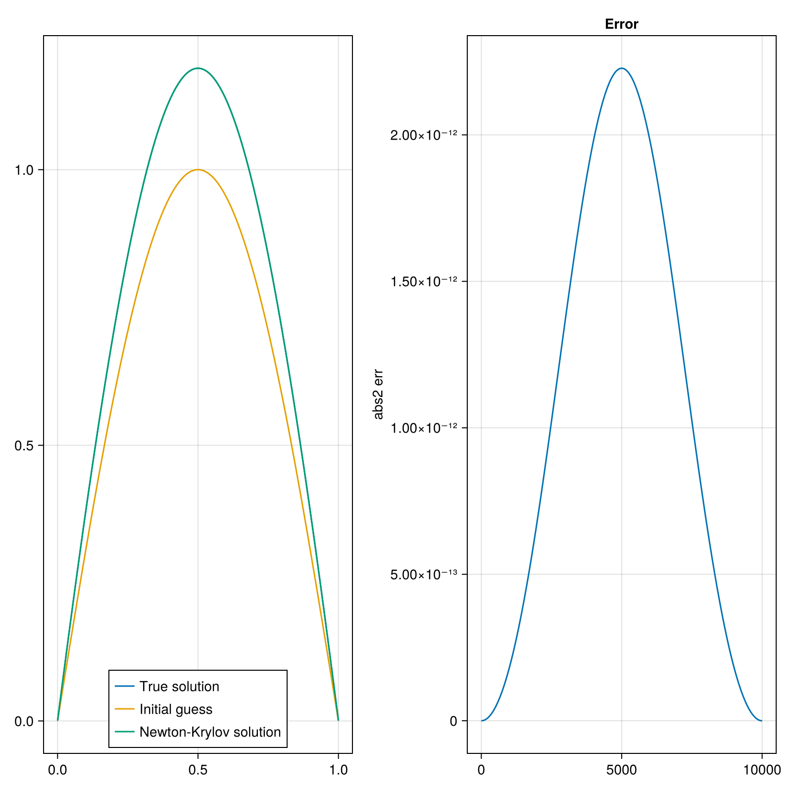
Solving using inplace variant and CG
uₖ, _ = newton_krylov!(
bratu!,
copy(u₀), (dx, λ), similar(u₀);
algo = :cg,
)
ϵ = abs2.(uₖ .- reference)
let
fig = Figure(size = (800, 800))
ax = Axis(fig[1, 1], title = "", ylabel = "", xlabel = "")
lines!(ax, x, reference, label = "True solution")
lines!(ax, x, u₀, label = "Initial guess")
lines!(ax, x, uₖ, label = "Newton-Krylov solution")
axislegend(ax, position = :cb)
ax = Axis(fig[1, 2], title = "Error", ylabel = "abs2 err", xlabel = "")
lines!(ax, abs2.(uₖ .- reference))
fig
end
Solving using the out of place variant
_, stats = newton_krylov(
bratu,
copy(u₀), (dx, λ);
algo = :cg
)
stats(solved = true, stats = Ariadne.Stats(11, 60160, 6.086180541247742e-5), t = 6.513734416)Solving with a fixed forcing
_, stats = newton_krylov!(
bratu!,
copy(u₀), (dx, λ), similar(u₀);
algo = :cg,
forcing = Ariadne.Fixed(0.1)
)
stats(solved = true, stats = Ariadne.Stats(8, 56510, 2.773666992173675e-5), t = 5.47227285)Solving with no forcing
_, stats = newton_krylov!(
bratu!,
copy(u₀), (dx, λ), similar(u₀);
algo = :cg,
forcing = nothing
)
stats(solved = true, stats = Ariadne.Stats(8, 71652, 3.217114944736544e-6), t = 6.928003267)Solve using GMRES – doesn't converge
_, stats = newton_krylov!(
bratu!,
copy(u₀), (dx, λ), similar(u₀);
algo = :gmres,
)
statsSolve using GMRES + ILU Preconditioner
_, stats = newton_krylov!(
bratu!,
copy(u₀), (dx, λ), similar(u₀);
algo = :gmres,
N = (J) -> ilu(collect(J)), # Assembles the full Jacobian
krylov_kwargs = (; ldiv = true)
)
stats(solved = true, stats = Ariadne.Stats(8, 8, 3.216849217028634e-6), t = 7.75289701)Solve using FGMRES + ILU Preconditioner
_, stats = newton_krylov!(
bratu!,
copy(u₀), (dx, λ), similar(u₀);
algo = :fgmres,
N = (J) -> ilu(collect(J)), # Assembles the full Jacobian
krylov_kwargs = (; ldiv = true)
)
stats(solved = true, stats = Ariadne.Stats(8, 8, 3.2061685998371007e-6), t = 8.198839171)Solve using FGMRES + GMRES Preconditioner
struct GmresPreconditioner{JOp}
J::JOp
itmax::Int
end
function LinearAlgebra.mul!(y, P::GmresPreconditioner, x)
sol, _ = gmres(P.J, x; P.itmax)
return copyto!(y, sol)
end
_, stats = newton_krylov!(
bratu!,
copy(u₀), (dx, λ), similar(u₀);
algo = :fgmres,
N = (J) -> GmresPreconditioner(J, 5),
)
stats(solved = true, stats = Ariadne.Stats(12, 11973, 9.343815298545975e-5), t = 63.100795975)Explodes..
newton_krylov!(
bratu!,
copy(u₀), (dx, λ), similar(u₀);
algo = :cgls, # Cgne
krylov_kwargs = (; verbose=1)
)newton_krylov!(
bratu!,
copy(u₀), (dx, λ), similar(u₀);
verbose = 1,
algo = :bicgstab, # L=2
η_max = nothing
)This page was generated using Literate.jl.